
1. Introduction — Judicial Order Issued Following Defendant Application
This disclosure concerns the judicial order issued by Reading County Court in January 2026. The scope of this disclosure is confined strictly to the contents of the judge’s letter and the procedural assumptions recorded on its face.
The order opens by asserting that it is made on the basis of an application by the Defendant:
“UPON the application of the Defendant”
No date for that application is specified on the face of the order.
The order then asserts that the court proceeded on the basis of a hearing:
“UPON hearing the Defendant in person, assisted by his McKenzie Friend and daughter, Angela Gopal”
The order further records an adverse procedural consequence against the Claimant:
“AND UPON the Claimant not attending, and no reason for non-attendance being apparent on the Court file”
These statements form the procedural foundation of the order. The factual basis for those statements including the absence of lawful notice, the timing by which a January 2026 hearing date was introduced, and the retrospective nature of court correspondence is already documented and evidenced in the following disclosure:
Procedural Delay, Out-of-Hours Correspondence, and Court Letter Fragmentation — CNBC and January Communications
That disclosure records how a January hearing date was communicated by party email, followed by delayed and retrospective administrative correspondence, without any sealed Notice of Hearing, proof of service, listing confirmation, or attendance mechanism having been issued beforehand.
This disclosure relies upon that published record as evidential foundation and applies it directly to the statements made within the judicial order itself. The sections that follow address, in sequence, the first two operative assertions contained in the judge’s letter.
1. Point 1.
“AND UPON hearing the Defendant in person, assisted by his McKenzie Friend and daughter, Angela Gopal”
1.1 “hearing the Defendant in person”
Rebuke:
This fragment asserts that a hearing occurred and that the Defendant was heard in person. In the absence of lawful notice, listing, service, and an attendance mechanism, the occurrence of a hearing is unsupported on the procedural record. A hearing cannot lawfully exist without prior notification and opportunity for both parties to attend.
Legal frameworks engaged / breached:
- CPR r.39.2 & r.39.8 — Hearings must be properly listed and parties given opportunity to attend.
- CPR r.6.3–6.20 — Service of documents; no lawful service of a hearing notice.
- CPR r.1.1 — Overriding Objective; proceeding on a non-notified hearing defeats fairness and equality of arms.
- Article 6 ECHR — Right to a fair and public hearing; an unnotified hearing is per se incompatible.
- Common Law — Natural Justice (Audi Alteram Partem) — No person should be condemned unheard.
1.2 “assisted by his McKenzie Friend”
Rebuke:
This fragment asserts third-party assistance without identifying the individual, their status, or the basis on which assistance was permitted. The absence of identification, permission, or record prevents scrutiny and undermines transparency.
Legal frameworks engaged / breached:
- CPR r.1.1 — Equality of arms and transparency.
- Practice Guidance on McKenzie Friends (2010; updated guidance) — Identification and regulation of assistance; court control and disclosure are required.
- Common Law — Procedural Fairness — Opposing party must know who is assisting and in what capacity.
- Duty to Keep Proper Court Records (Common Law) — Participation must be accurately and contemporaneously recorded.
- Article 6 ECHR — Fair hearing includes transparency of participants.
1.3 “and daughter, Angela Gopal”
Rebuke:
This fragment introduces an additional assister and conflates roles within a single clause, creating ambiguity as to whether Angela Gopal is the McKenzie Friend, a separate assistant, or a witness. No permission, notice, or role definition is recorded.
Legal frameworks engaged / breached:
- CPR r.1.1 — Equality of arms; undisclosed assistance disadvantages the opposing party.
- Practice Guidance on McKenzie Friends — Clarity of role; prevention of unregulated assistance.
- Common Law — Record Integrity — Ambiguous participant roles undermine evidential reliability.
- Article 6 ECHR — Procedural clarity and transparency as components of fairness.
- Data Protection Act 2018 / UK GDPR Art.5(1)(d) — Accuracy of recorded personal data; ambiguous role recording is inaccurate.
Result (Point 1):
Each operative fragment is independently defective. The assertion of a hearing lacks lawful foundation; the assistance asserted is unidentified and unrecorded; and the introduction of an additional assister is ambiguous and undisclosed. Taken together, the sentence is procedurally unsound on its face.
2. Point 2
“AND UPON the Claimant not attending, and no reason for non-attendance being apparent on the Court file”
This sentence asserts two linked propositions:
2.1 “the Claimant not attending”
Rebuke:
This assertion presupposes that the Claimant was lawfully notified of a hearing and failed to attend. No sealed Notice of Hearing, proof of service, listing confirmation, or attendance mechanism (courtroom allocation, call-in, video link) exists evidencing that attendance was required or possible. In the absence of lawful notice and listing, non-attendance cannot be established.
Legal frameworks engaged / breached:
- CPR r.39.2 & r.39.8 — Hearings must be properly listed and parties given opportunity to attend.
- CPR r.6.3–6.20 — Service of documents; no lawful service of a hearing notice.
- CPR r.1.1 — Overriding Objective; fairness and equality of arms defeated by proceeding without notice.
- Article 6 ECHR — Right to a fair hearing; attendance cannot be expected without notice.
- Common Law — Natural Justice (Audi Alteram Partem) — No obligation to attend absent notice.
2.2 “no reason for non-attendance being apparent on the Court file”
Rebuke:
This proposition depends on the existence of a lawful obligation to attend. Where no notice, service, or listing exists, the absence of a “reason” on the file is a procedural artefact of non-notification, not a failure by the Claimant. The court file cannot evidence a reason for non-attendance where no attendance requirement was created.
Legal frameworks engaged / breached:
- CPR r.1.1 — Fairness; adverse inferences without notice are improper.
- CPR r.52 & PD52 — Record integrity; a defective record obstructs review and appeal.
- Article 6 ECHR — Procedural fairness; adverse findings without notice are incompatible.
- Common Law — Procedural Fairness — No adverse inference absent lawful preconditions.
- Duty to Keep Proper Court Records (Common Law) — Records must reflect lawful procedural steps.
Result (Point 2):
Both propositions fail. Non-attendance is asserted without a lawful attendance obligation, and the absence of a “reason” is improperly inferred from a record that lacks the prerequisite notice and listing.
Conclusion – Foundational Procedural Failure and Remaining Points
The first two numbered statements of the Order assert (i) that a hearing occurred at which the Defendant was heard with assistance, and (ii) that the Claimant failed to attend without explanation. As demonstrated above, both assertions are procedurally unsound.
These defects arise at the foundational level of the Order. All subsequent observations, findings, and directions are contingent upon the validity of those initial premises. Where the premises fail, the remainder of the document cannot be safely relied upon.
Beyond Points 1 and 2, the Order contains a further eight numbered statements. Those remaining points are not addressed individually in this disclosure, as they are downstream and consequential, relying upon the same defective assumptions already identified.
This disclosure therefore records that:
- Points 1 and 2 are procedurally defective, and
- The remaining eight points fall with them, without requiring separate rebuttal at this stage.
The purpose of this disclosure is to lock the procedural failure at its origin. Detailed rebuttal of the remaining points, together with assessment of harm, aggravators, and uplift, is reserved for subsequent proceedings.
Legal Frameworks Engaged
I. Civil Procedure Rules (CPR) r.1.1 — Overriding Objective
Verbatim
“Cases must be dealt with justly and at proportionate cost…”
Applied Breach
Proceeding on the basis of an asserted hearing and adverse findings without lawful notice, service, or attendance mechanism defeats fairness, proportionality, and equality of arms.
II. CPR r.1.2 — Duty of the Court
Verbatim
The court must seek to give effect to the overriding objective when exercising any power.
Applied Breach
No step was taken to verify notice, service, or attendance prior to relying on non-attendance.
III. CPR r.3.1 — General Case Management Powers
Verbatim
The court may actively manage cases.
Applied Breach
No active management occurred prior to the asserted hearing; action is implied retrospectively.
IV. CPR r.3.3 — Court’s Power of Its Own Initiative
Verbatim
The court may make orders of its own initiative.
Applied Breach
Powers were exercised without first ensuring procedural prerequisites were met.
V. CPR r.6.3–6.20 — Service of Documents
Verbatim
Documents must be served by permitted methods with proof of service.
Applied Breach
No sealed Notice of Hearing or proof of service exists.
VI. CPR r.23 & Practice Direction 23A — Applications and Notice
Verbatim
Parties must receive notice of applications and hearings.
Applied Breach
No application notice or hearing notice was served.
VII. CPR r.39.2 — Hearings
Verbatim
Hearings must be properly listed and parties given opportunity to attend.
Applied Breach
No lawful listing or attendance mechanism existed.
VIII. CPR r.39.8 — Consequences of Non-Attendance
Verbatim
Consequences arise only where a party fails to attend a properly notified hearing.
Applied Breach
Non-attendance was relied upon absent lawful notification.
IX. CPR r.52 & PD52 — Appeals and Record Integrity
Verbatim
A proper record must exist to allow review.
Applied Breach
Absence of notice and listing obstructs review and appeal.
X. Practice Guidance on McKenzie Friends (2010)
Verbatim
The court controls McKenzie Friend assistance, which must be transparent and identifiable.
Applied Breach
Assistance was recorded without identifying the individual or permission.
XI. Common Law — Natural Justice (Audi Alteram Partem)
Verbatim
No person should be condemned unheard.
Applied Breach
Adverse findings were made without notice or opportunity to be heard.
XII. Common Law — Procedural Fairness
Verbatim
Decisions must be taken fairly.
Applied Breach
Findings were made on an asserted hearing without procedural foundation.
XIII. Common Law — Duty to Keep Proper Court Records
Verbatim
Courts must maintain accurate contemporaneous records.
Applied Breach
No record evidences lawful notice, listing, or attendance.
XIV. Abuse of Process Doctrine (Common Law)
Verbatim
Court processes must not be misused to cause injustice.
Applied Breach
Retrospective reconstruction of a hearing constitutes abuse.
XV. Article 6 ECHR — Right to a Fair Hearing
Verbatim
“Everyone is entitled to a fair and public hearing…”
Applied Breach
An unnotified hearing is incompatible with Article 6.
XVI. Human Rights Act 1998 s.6
Verbatim
Public authorities must act compatibly with Convention rights.
Applied Breach
HMCTS facilitated Article 6 violations through omission.
XVII. Equality Act 2010 s.20 — Reasonable Adjustments
Verbatim
Reasonable adjustments must be made for disabled persons.
Applied Breach
Known vulnerability was ignored when asserting attendance obligations.
XVIII. Equality Act 2010 s.149 — Public Sector Equality Duty
Verbatim
Due regard must be had to equality impacts.
Applied Breach
Procedural steps were taken without regard to vulnerability.
XIX. Data Protection Act 2018
Verbatim
Personal data must be accurate.
Applied Breach
Records implying non-attendance without notice are inaccurate.
XX. UK GDPR Art.5(1)(d) — Accuracy
Verbatim
Data must be accurate and up to date.
Applied Breach
Court records reflect unverified procedural events.
XXI. UK GDPR Art.15 — Right of Access
Verbatim
Individuals may access personal data held.
Applied Breach
No accessible record evidences lawful hearing notice.
XXII. Public Records Act 1958
Verbatim
Public records must be preserved accurately.
Applied Breach
Absence of notices and service records breaches archival integrity.
XXIII. HMCTS Service Standards
Verbatim
Correspondence must be handled within published timeframes.
Applied Breach
Extended administrative silence preceded adverse action.
XXIV. Administrative Law — Legitimate Expectation
Verbatim
Public bodies must follow published procedures.
Applied Breach
Expectation of lawful notice was frustrated.
XXV. Administrative Law — Proportionality
Verbatim
State action must be proportionate.
Applied Breach
Adverse procedural outcomes followed administrative silence.
XXVI. Administrative Law — Duty of Candour
Verbatim
Public bodies must act openly.
Applied Breach
Absence of notice and listing was not disclosed.
XXVII. ECHR Article 13 — Effective Remedy
Verbatim
An effective remedy must exist.
Applied Breach
Procedural opacity denied effective remedy.
XXVIII. ECHR Article 8 — Home and Correspondence
Verbatim
Right to respect for home and correspondence.
Applied Breach
Housing-related proceedings were conducted without lawful clarity.
XXIX. ICCPR Article 2
Verbatim
States must ensure Covenant rights.
Applied Breach
Judicial actors failed to ensure rights in practice.
XXX. ICCPR Article 14
Verbatim
All persons are equal before courts.
Applied Breach
Unequal procedural footing was created.
XXXI. UN CRPD Article 5
Verbatim
Equal legal protection for persons with disabilities.
Applied Breach
Procedural handling was discriminatory in effect.
XXXII. UN CRPD Article 13
Verbatim
Effective access to justice must be ensured.
Applied Breach
No accommodations were applied.
XXXIII. UN Basic Principles on the Independence of the Judiciary
Verbatim
Judicial decisions must be based on facts and law.
Applied Breach
Findings relied on unverified procedural assumptions.
XXXIV. Record Integrity and Evidential Continuity (Common Law)
Verbatim
Procedural steps must be traceable and evidenced.
Applied Breach
The procedural chain lacks notice, service, and listing records.
Closing Summary
This disclosure isolates and documents foundational procedural defects arising from the opening recitals of the General Form of Judgment or Order. Points 1 and 2 assert the existence of a hearing, third-party assistance, and non-attendance by the Claimant. As demonstrated, those assertions are unsupported by lawful notice, service, listing, or record integrity, and are therefore incapable of sustaining adverse procedural consequences.
The Order contains a further eight numbered points, all of which are downstream and consequential upon the initial assumptions already shown to be defective. In the absence of a lawfully convened hearing and a valid basis for non-attendance, the remainder of the Order cannot be relied upon without independent procedural justification.
This disclosure does not seek to rehearse the merits of those remaining points. Its purpose is to lock the procedural failure at origin, preserve the evidential position, and record the systemic nature of the breach within an established legal framework set. Any further engagement, contest, or reliance upon the Order must first address the defects identified herein.
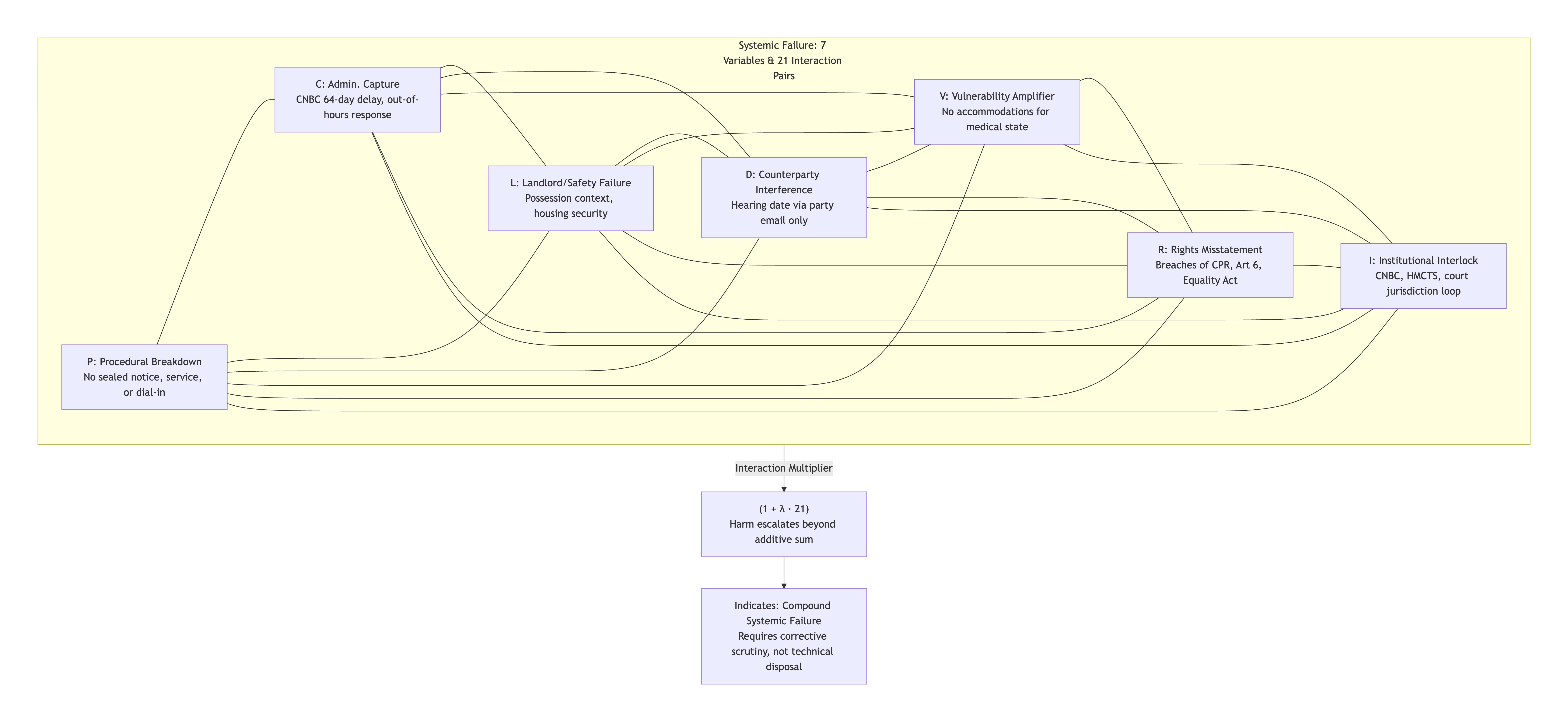
Structural Impact Formula
The Structural Impact Formula is defined as:
$SIF = \left( \sum_i w_i \cdot x_i \right)\!\left( 1 + \lambda \sum_{i\lt j} x_i x_j \right)$
Where:
$x_i$ are binary structural variables representing the presence (1) or absence (0) of each structural pattern, including:
- $P$ = Procedural Breakdown
- $C$ = Court Administrative Capture
- $L$ = Landlord / Safety Failure
- $D$ = Defence / Counterparty Interference
- $T$ = Tribunal / Welfare Disruption
- $V$ = Vulnerability Amplifier
- $R$ = Rights / Regulatory Misstatement
- $I$ = Institutional Interlock
$w_i$ are the base weights assigned to each variable in the TruthFarian structural pattern model
Impact Result
The Structural Impact Formula evaluates this disclosure with all structural variables activated.
The resulting impact is not attributable to any single procedural defect, but to the interaction and co-occurrence of multiple failures across court process, administration, welfare disruption, safety exposure, and institutional interlock.
With variables $P, C, L, D, T, V, R,$ and $I$ all present, the interaction term dominates the calculation, producing a non-linear escalation of systemic harm.
The Structural Impact Result therefore reflects a compounded procedural breakdown in which corrective action at any single point is insufficient to restore equilibrium.
This disclosure establishes a high-severity structural impact arising from cumulative and interlocking failures, rather than isolated error.
Structural Impact Meaning
$SIS = \left( \sum_i w_i \cdot x_i \right)\left( 1 + \lambda \cdot K \right)$
In this disclosure, all structural variables $P, C, L, D, T, V, R,$ and $I$ are activated.
$K$ denotes the total number of activated pairwise interactions between variables.
$K = \frac{n(n-1)}{2}$
where $n$ is the number of active structural variables.
Because all variables are active, the interaction term dominates the score, meaning the impact arises from compound interlock rather than isolated failures.
The resulting Structural Impact Score therefore represents a system-level procedural collapse, not a correctable single-point error.